伟德国际(bevictor)官方网站-登录入口
首页
关于我们
党建园地
党建园地
“小白杨”品牌建设
教学研究
学团活动
团学管理
通知公告
人才招聘
招聘信息
访企拓岗
优秀员工
专业设置
数字媒体技术
物联网应用技术
计算机应用技术
信息安全技术应用
大数据技术
虚拟现实技术应用
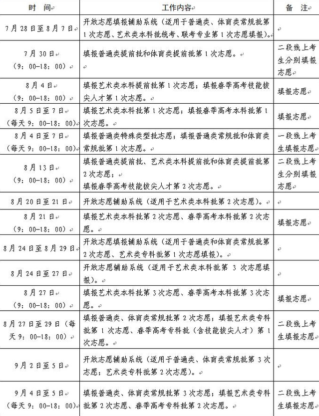
2020年山东省填报志愿时间安排
发布者:bv伟德国际体育
发布时间:2020-08-04
浏览次数:
1078